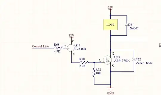
I just want to use a BJT transistor to act as a interface between a microcontroller and a MOSFET. I need to turn on and off an N-Channel MOSFET for controlling a much higher current on high voltage. A power N-channel mosfet, as far as I know, requires at least 10V Gate to Source voltage to achieve the minimum On resistance. I have 12V on my board so I decided to use that 12V for turning the MOSFET on. The schematic is shown below.It seems that this BJT won't switch on that way?
How can I use NPN Transistor to turn on and off the MOSFET without inverting the signal?
Thanks!


