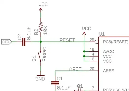
I was looking at the eagle schematic for a project and something caught my eye. Take a look at reset button on this schematic (From https://www.arduino.cc/en/uploads/Main/Arduino-Pro-Mini-schematic.pdf):
Why is there the VCC right in front of the Atmega328P? Doesn't this indicate that there will be a shortcircuit (VCC - GND) whenever the reset button is pressed?
What makes more sense to me the same line connected to VCC via R2. This way power is dissipated through the resistor whenever the reset button is pressed. By why the other VCC?




