I do not understand why no current flows through my circuit.
This question seems closest to my problem, but I am still having issues. I have tried two different transistors to make sure the issue was not a damaged transistor and have triple-checked that the polarity in the circuit matches the polarity in the datasheet. Here is my schematic:

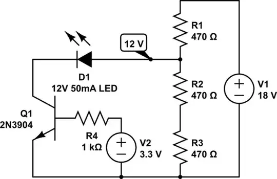
simulate this circuit – Schematic created using CircuitLab
As you can see, I have a voltage divider to bring my 18V power supply down to 12V (this was included in case it is causing problems). The 12V supply then connects to an LED package, then to a 2N3904 NPN transistor.
A 3.3V supply is hooked up to the base of the transistor.
I have checked the voltages at various places around the circuit and they seem correct, but no current seems to be flowing. I will admit, that I don't really understand how to read the 2N3904 datasheet so I can provide the correct energy to the base of the transistor.
I have verified that the simplified circuit below works correctly:

Conclusion
My difficulties were created primarily from me assuming I could approximate an LED network as a single LED with similar voltage/current characteristics. Brian Drummond pointed out that I couldn't do this because current draw from the LED network would lower the voltage coming out of my voltage divider, preventing the LED network from lighting.
Jim Fischer then pointed out that a voltage divider was probably not what I want to use in this particular application and provided some really great theoretical info.
Going forward, I'll redesign the circuit using a different power delivery mechanism.