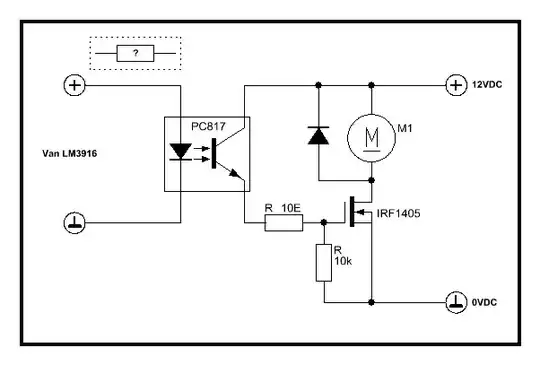
The circuit below will drive a 12v motor using an optocoupler. In the circuit PC817 is used but how do you know which optocoupler to use?
Asked
Active
Viewed 1.1k times
2
-
4Possible duplicate of How to drive a MOSFET with an optocoupler? – Bort Jun 13 '16 at 19:01
-
2What are your requirements of the signal properties at the gate? Same goes for the signal properties at LED side of the optocoupler, what current/voltage? Is it on/off switching or is there a period linear driven signal? Figure out you input spec and your output requirements, only then start to think how to solve the in-between. – jippie Jun 13 '16 at 19:16
-
@Bort. OP seems more concerned with choice of opto-isolators than driving the mosfet. The PC817 is only 55 cents or so in cost and has an isolation barrier of 5KV. Typical LED current is 5mA. If the OP reads the datasheets of this and other optos they would understand why this is a good choice over a hundred other opto-isolators. – Jun 13 '16 at 19:43
-
Questions seeking recommendations for specific products or places to purchase them are off-topic in this forum. – tcrosley Jun 13 '16 at 20:45
-
Please be more specific: http://electronics.stackexchange.com/help/how-to-ask A professional question will get a professional answer – Voltage Spike Jun 13 '16 at 22:15
-
@tcrosley Your canned message is stuck. Please get a new better one. If better ones are not available please do not use old bad incorrect ones. This is a "how do I design xxx" question, even if the asker does not know it. – Russell McMahon Jun 14 '16 at 04:59
-
I read the question as: "what to look for in the datasheets of optocouplers to choose the most appropriate one". So I would say it's neither a shopping question nor a duplicate of the question mentioned above, which more addresses the mosfet part than the optocoupler part. – dim Jun 14 '16 at 18:53
1 Answers
3
Start by choosing a "gate drive" push-pull optocoupler and you almost can't go wrong. I would choose one with a supply voltage of 30 volts or so to give yourself some margin running a motor. You may need a resistor on the input side to limit diode current. The PC817 you have chosen is a poor choice for anything except a low speed, on-off switch because when you turn it off, you are relying on the 10K pull-down resistor to drive your MOSFET gate.
John Birckhead
- 10,994
- 1
- 12
- 28
