I like to protect a sensitive circuit of mine with a shield. I don't have a picture but basically, I have put together a 1 mm thick ground rectangle on the top layer, and I will place the shield on top of this such that it will contact to this ground trace.
I have some concerns.
- Am I creating a ground loop by doing this?
- If I don't use the shield, am I making an antenna that will pick up noise?
- What is the recommended practice for this type of shield?
Actually, I like to connect the shield at a single point, but a hardware person who has more experience insists that he like to have a full rectangular ground exposed, so that the shield can touch to the ground at every point.
Update

Here is a very rudimentary representation.
UPDATE 2
Noise is at the output of our amplifier (transimpedance). It is around 3-5 mV for an amplification of 300,000. (I have made mistakes in the first layout and am now doing a better board and the goal is to reduce the first stage noise to less than 1 mV.)
I have two LDOs that take energy from the battery. Both of them are high PSRR. This is a six-layer board with the following stack up, S/G/S/G/P/S. This is a bit unusual stack up, but I hide sensitive signals between these grounds. The board doesn't need to be six-layer, but this later will become part of another crowded board, hence the six layers.
Noise sources are in abundance:
Power supply: We mitigate this with good LDOs, filtering (pi filter), bypass capacitors, etc. So far, worst case I see 1-2 mV ripple on power; this could even be my equipment. (I don't have good equipment, also the amplifiers have 50+dB PSRR, so this should have minimal impact on the output.)
Opamp noise: This is the inherent noise coming from the amplifier. I have a low-noise opamp. \$3\ nV/\sqrt{Hz}\$.
Photodiode: I use a large photodiode, this picks up noise, unavoidable.
Other electromagnetic sources: We have seen the board is very sensitive, the noise goes up in various situations. Also, the reference schematics from some sources recommend shielding the reduce outside noise sources, so we are putting this shield option to test our next board.
UPDATE 3
- 3-5 mV exists even without the 10K and the C1. Essentially no input to the opamp. This makes me think that my layout is not perfect.
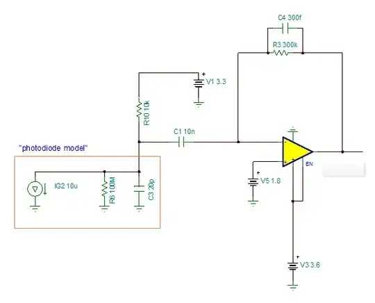
Here is the basic schematics for the amplifier. I can add more if we think it is necessary.

The following rules have been observed:
- Complete two ground layers connected via several vias.
- The 3.3 V supply (also the supply for the opamps) are filtered via a 2.2 µF tantalum capacitor and the pi network (100 kHz roll over) before the supply to the photodiode (that is, before the 10K resistor). We also have 1/100/10 nF capacitors close to the 10K. (I am not sure it is great idea, but it is better to be safe.)
- C1 blocks the DC (AC-coupled architecture), we only amplify AC.
- Opamp has 1/100/10 nF at supply and bias pins (bias is provided by the second LDO).
- The feedback capacitor and resistor are placed as close as possible to the opamp.
- All signal traces between the photodiodes and opamps are minimized; we are talking <2 cm worst case.
- All the critical deemed signals are placed between two ground layers.
Also another observation that explains why we think of shielding: I connect a resistor to our function generator and turn on, this is via crocodile cables, (essentially a loop antenna) so we know it radiates at the frequency we choose. I can see the output of opamp picking this up nicely and amplifying. So, it is very clear to me the outside sources come in to play, hence the whole discussion.