I'm new in this site And sorry for my english language..
I need a circuit for my little oven.
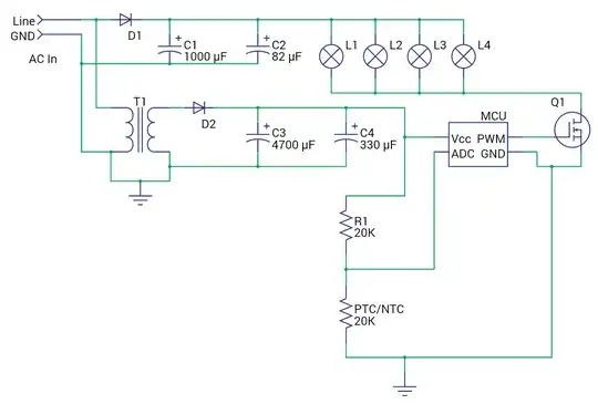
I use an incandescent bulb (4x100W) for heating, and I want make a dimmer circuit to change output using a temperature sensor (ptc or ntc).
I have an AC Light Dimmer I want to modify. I want to change the potentiometer to ptc but I can't find a 470k ptc...
What are your ideas for it?
Can I use this circuit?
With PIC16F88


I find this video https://www.youtube.com/watch?v=PKEJApZ6TFw
– whitebeard_01 Mar 04 '16 at 22:53http://ecorenovator.org/forum/attachments/tools/2456d1345670408-pid-temperature-controller-wiring-diagram-gif
– whitebeard_01 Mar 05 '16 at 00:31