A DC constant current source
This answer is based on a simple op-amp DC constant-current configuration.

simulate this circuit – Schematic created using CircuitLab
Figure 1. DC constant-current amplifier.
- Set the wiper on VR1 to give 2 V.
- OA1 output will quickly rise, turning on Q1, causing current to flow through the load, Q1 and R1.
- When the voltage on R1 rises to 2 V the circuit will stabilise.
- At this point the current through R1 = 2 / 100 = 20 mA so we have made a variable current source and the control voltage gives 10 mA/V on the output.
- In practice R1 is measuring both the load current and the base current so there is a little error.
An AC constant current source
10 mA at 120 V is only 1.2 W. An audio amplifer should be able to drive a transformer to achieve what you require.

simulate this circuit
Figure 2. Constant current inverter.
This is only a rough sketch but may get you on your way.
- XFMR1 gives a 6 Vrms sine-wave to the power amplifier chip wired as a unity gain buffer.
- The power amplifier output drives a step-up transformer.
- R3 in the output completes the amplifier feedback circuit. With 600R shunt 6 Vrms feedback will be generated at 10 mA.
- It would probably be a good idea to add overvoltage / spike protection on the feedback circuit in case of transients from the transformer. A 1k resistor and a pair of diodes to each power rail might do the trick.
- R2 is intended to limit the current into the amplifier in the event of XFMR1 powering up before the amp.
Comments on stability, etc., are welcome.
Full circuit

simulate this circuit
Figure 3. Full (untested) circuit.
- XFMR1 upgraded to 12 V to power rest of circuit using D1, C1, D2, C2. No voltage regulation is required as we are not too worried about noise.
- R2, VR1 form an adjustable voltage reference between 0 and 6 V rms. C3 helps take out any high-frequency noise from XFMR1 as this may cause problems with XFMR2 and the feedback loop.
- Note the 'dot' convention on the output transformer. You won't have dots on your transformer so you may have to invert polarity.
Search for a high-powered op-amp to do the job.
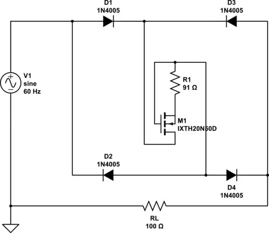
Low-voltage AC constant-current source
This section is to aid understanding of the feedback circuit.

simulate this circuit
Figure 4. Simple, transformer-less AC constant-current source.
The circuit shown in Figure 4 leaves out all but the essential components for the variable AC CC supply.