I'm still not entirely clear on TTL, so please, forgive my ignorance in this.
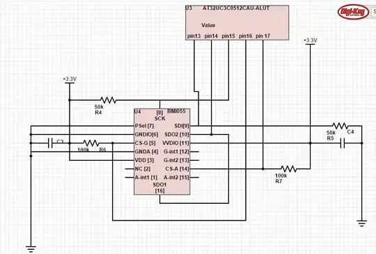
I have a sensor and a microcontroller. The sensor is a BMI055 Gyroscope and accelerometer. The microcontroller is the Atmel AT32UC3C0512CAU-ALUT. With these two, I want to connect them with a correct 4-wire SPI interface.
pins 13-17 are as follows from the datasheet (above):
13: (Function B) SPI0 MOSI
14: (Function B) SPI0 MISO
15: (Function B) SPI0 SCK
16: (Function B) SPI0 NPCS{0} (NPCS is chip select pin)
17: (Function B) SPI0 NPCS{1}
Thing I have questions on: Am I correct in using pull-down resistors? I hear Pull-up is more common, but I'm not sure why. Another thing is how would you make this schematic prettier? it's pretty bad right now. and my final concern is the value of these resistors. I'm not sure how to calculate that.
