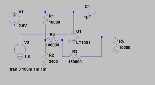
I want to translate or shift 1.8V to about 2.5V. Now, there are 2 ways I can go about with it. Use an op-amp based circuit as shown below -
Which is more efficient and why ? In one of my posts(Link) one of the contributors stated - "The only real downside is a semi decent driver is required, a weak one won't cut it." for the MOSFET circuit. Why so ?


