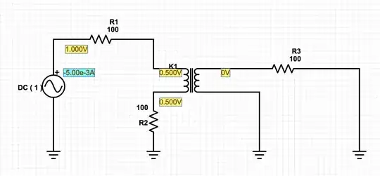
I have created the following circuit in Partsim. When I run the DC Bias analysis, the circuit on the left side of the coupled inductor behaves as expected. However, I do not see any voltage appearing on the right side of the coupled inductor. Shouldn't this inductor induce the same voltage to the right side of the circuit?
I set the coupled inductor to have a "Coefficient of Coupling" of 1, an "Inductor 1 Value" of 1, and an "Inductor 2 Value" of 1.
