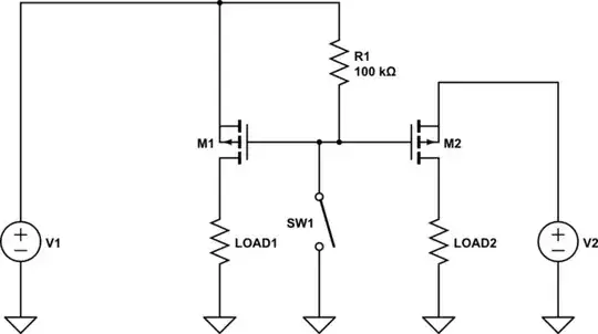
I have a circuit with two DC power lines coming from BAT1 (1A) & BAT2 (2A) (two outputs of a power bank). There is a sliding switch on the power line of BAT1. I would like to keep only one switch to control both power lines.
I have some N-Channel MOSFETs (RFP30N06LE), do you know a circuit that will allow me to open/close the power line of BAT2 using the state of power line of BAT1 ?
For information, the charge on line 1 is an Arduino and a video camera, on line 2 its a DC motor and a servo motor.
The easiest solution seems to use relays but it looks like overkill to control 5V with 5V... It will also consume more power than the MOSFET I think. I would like to know if you have better solutions.



