I'm trying to create a circuit that will pass a 12V pulse on the rising edge of a push button (it can be triggered by the entire input pulse but rising edge preffered). I've had some experience with microcontrollers but I'm very new to ICs. I believe I can use a monostable multivibrator, constructed with a 555 timer.
Datasheet: http://www.ti.com/lit/ds/symlink/ne555.pdf
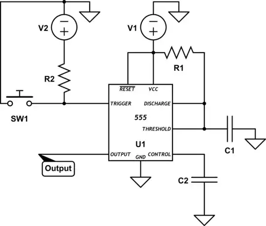
The below circuit is taken almost directly from the datasheet (pg. 10) with the addition of the trigger configuration. My understanding of the graph in figure 10 of pg. 10 is that the pulse is generated on a "low" input at the trigger, would my configuration below create this low input when the button is pressed (pull up resistor, I believe)?

simulate this circuit – Schematic created using CircuitLab
The output pulse length is found approx by: \$T=1.1{\times}R_1{\times}C_x\$
I'm having trouble wrapping my head around what the threshold and control inputs do and so in the above equation I'm unsure which capacitor value to use, \$C_1\$ or \$C_2\$?
When triggered, is the output pulse equal to the input source \$V_1\$ or another value?
Not 100% on choosing a value for \$V_2\$, graph would indicate using a value of \$\frac{V_1}{2}\$ works?
Sorry, I know this is a lot of questions, thank you for any and all help.


