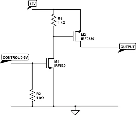
I am working on using Arduino Uno to automate the pressing of buttons. The configuration to the left is the current configuration and it works fine. However, the configuration to the right doesn't. Could someone help with this matter?
P.S. I've tried using relays and it works, but I don't want to use them because they are too big.

Source: