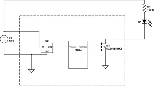
I've built a run of simple boards like the one shown below to control LEDs in automobiles. The boards have twenty of the NX3008 mosfets in an open-drain configuration as shown, which are controlled by a PIC24 with PWM. I kept the circuit simple in order to keep the chip count down and therefore the cost low, but I am finding that a number of my customers are damaging the mosfets either by shorting them to +12 momentarily, overloading them, or (maybe) damaging them with ESD. I myself have not handled them very carefully at all and have yet to damage one with ESD, however, this is happening often enough that I'm skeptical that the other two causes of failure are the only ones. Other than that, the devices have been very reliable once installed correctly on the vehicle.
Anyway, I'm looking for suggestions on how to prevent or mitigate damage to these mosfets.
I considered adding a ~5-ohm source resistor, however, this would not only almost double my chip count but would potentially dissipate a lot of heat on this little board when all 20 going at once. Is there maybe a better part to use?

simulate this circuit – Schematic created using CircuitLab