
simulate this circuit – Schematic created using CircuitLab
I have designed this circuit based on a buck converter. I'm just having trouble finding out which values to plug in. I.E. C1, L1, and the frequency for the output of MCU.
Also, as this will be my first PSU, I wanted to get some circuit analysis before I plug this into the main.
Note that I realize the output of the buck converter will have to be turned back into AC, and run through a transformer to isolate the circuit, then turned back into DC.
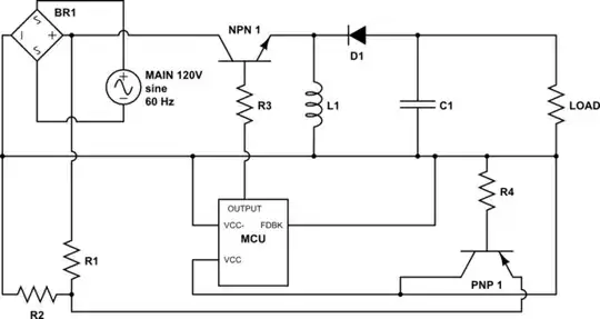
Un-Specified Components:
This is a theoretical circuit, thus I have I have not committed the values and specificity of the components. My question is whether this circuit could theoretically work, and how to select components for certain voltage values on the output.
Intended Operation:
BR1: This bridge rectifier turns the main's AC into DC.
Voltage Divider R1-R2: The resistance values are undefined because I have not selected a microcontroller for MCU. The voltage here will be dependent on the needs of the micro-controller I eventually select as MCU.
MCU: A microcontroller which will turn the NPN 1 on and off to form the cycles for the buck converter. MCU's VCC is connected to a transistor (PNP 1). The function of PNP 1 can be defined as: IF there is no current coming from the buck converter, then the MCU is powered by the voltage divider R1-R2. This is because I would rather use the more stable buck converter's voltage to power the MCU than the unstable voltage through the voltage divider. The MCU will only be powered through the voltage divider until the first cycle begins.
NPN 1, L1, C1, D1, Load: This circuit constitutes a straight forward, run of the mill, buck circuit, with NPN 1 being used as the switch, fired by MCU.
Application of This Power Supply:
I'm building a 3-in-1 laser engraver, 3D printer, and CNC machine. I've built a prototype with a working area of 35mm x 35mm x 35mm. However, the prototype runs off of a Raspberry Pi, 3 dual-h-bridge modules , and a laser driver circuit. The end goal is to apply the code I wrote for the prototype to a completely scratch-built printer. The printer will require 9V at varying current loads. (I.E. the device driver needs more current to power a high torque CNC router than the 3D plastic extruder.)
