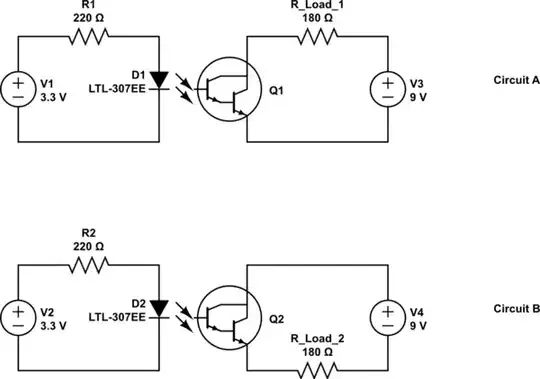
I have a NPN Darlington Optocoupler that I have been using for low side switching. I was wondering if it would be okay to also use as a high side switch?

simulate this circuit – Schematic created using CircuitLab
I have a NPN Darlington Optocoupler that I have been using for low side switching. I was wondering if it would be okay to also use as a high side switch?

simulate this circuit – Schematic created using CircuitLab
Considering that particular type of optocoupler is effectively just a light controlled switch with no need of it's own supply or ground, it's conceptually like a relay, so you can place it anywhere in the circuit and it should still work.
However, if the opto has any driver electronics (latch, logic gate, fet driver etc.), something that requires it's own supply, then things would be different. But a phototransistor by itself (which it looks like here) can go anywhere, the light provides the base drive.
The high side switch configuration, in circuit B, will still work, but it will be a bit slower. This is due to the parasitic capacitance between the base and emitter. For the low-side switch in circuit A, the parasitic Cap is grounded, so you have just to charge it pumping enough current thru the photo-diode. For circuit B, the base-emitter capacitance will float, working against the charge-discharge making the circuit a bit slower to turn-on / turn-off.