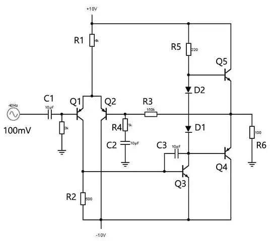
I've been playing around with this circuit. It's a minimum parts AB class amp.

I've managed to get it to work but I still don't understand how should I optimally adjust resistor values and corresponding currents for the given amplifier to work best. I know that the given circuit is not best in itself performance-wise but it's simple enough to understand.
To add, I know that this circuit is not the best or even safest (for output transistors). What i am really interested in is how to balance it to give the best possible results. What are the trade offs in distortion and power? How much negative fedback, voltage gain is good? How does saturation come into play? These sorts of things. This amp is intended to amplify sound if it isn't obvious. Maybe someone knows of a good site or blog where these things are thought through. Please don't take too hard on me, as I am only beginner learning on example.