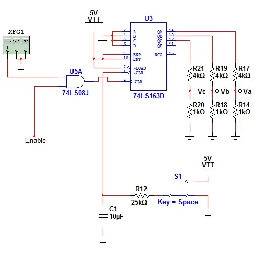
I built a circuit that uses the 74LS163 synchronous counter. I am using in such a way that I reset the counter, using the /clear input pin, externally via and LPF connected to a tactile switch.
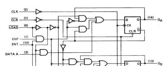
The design works fine, except that I am getting a strange output voltage from the clear pin. A block diagram presented in the datasheet for this pin is:
So, clearly the clear pin is an input to a gate, so how could a constant voltage appear at this terminal? Specifically, I am observing a ~1.41V on this terminal when it is left floating, and 1.11V when connected to the LPF with the switch fully depressed. I thought perhaps there was some excess charge at the transistor base, so I directly tied the clear pin to ground to discharge it. Upon removing this pin from ground the ~1.41V returned immediately.
The schematic I have wired is as follows:

When the switch is fully depressed, the capacitor will only discharge down to 1.11V. If I disconnect the clear pin from the capacitor anode then the capacitor will fully discharge to 0V as expected, so something is going on here that I cannot explain. I tried replacing the '163 with different physical device to rule out a malfunctioning chip, but the device I replaced it with also exhibited this behavior.