I'm working on a PCB and have found it very convenient to connect adjacent passive components by running traces between them diagonally, as shown below:

Is this bad for any reason?
I do it all the time. I like the way it forms nice smooth 135 degree angles trace to pad, pretty much no chance of having etchant traps. On the other hand, you need to be careful. Depending on the component size, having traces come off pads asymmetrically can prevent them from centering during reflow. I've never had a problem with this with anything 0603 or larger. 0402 and smaller, you better think really hard before doing it. It helps to keep your solder mask as tight as board house tolerances will allow.
No, it's fine. Just make sure that if the pad is rectangular rather than square, then the trace still comes out if the corner. Very sharp corners (internal or external) are bad.
Also, make sure your clearances to other pads/traces are OK.
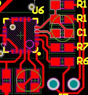
You may want to consider some other changes though. Here is one example:

moderator note: I would agree that this is more of a comment than an answer. But Michael needed to post images (and image is worth many words), so this had to be posted as an answer.