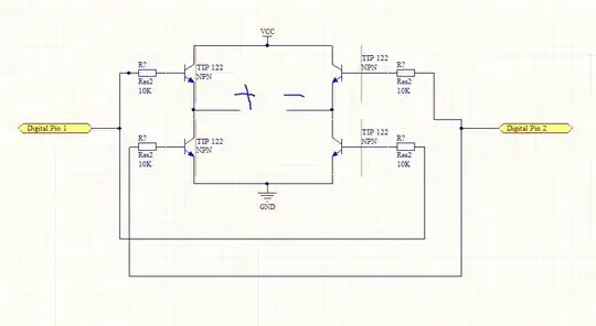
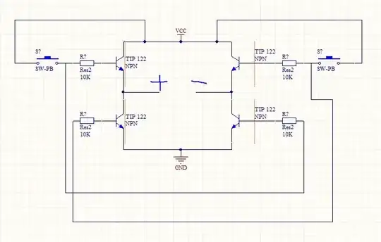
I tried to make H-bridge by TIP 122 transistor. I used 9V for a VCC. I used push button to control H-bridge, and it's fine. Then I used Arduino 2560 with two digital pins for driving H-bridge. But the output voltage was only 5V. And also, I tried with VCC= 15V, output still be 5V.
Could you please give me an advice?
