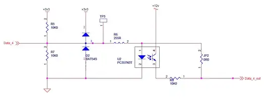
This is the first time I've done something like this so I'll be happy to get a detailed explanation. First of all could you explain how this circuit works?
Second, I have this PCB that I want to change a bit in order to use it to receive a GPIO signal from the CPU. The GPIO is of NANO-8044 and it has 12 mA sink current at 5 V signal level. The output signals have an internal weak pull high resistor, 4.7 kΩ to 5 V. Can I just change the 3.3 V to 5 V and operate as is without changing the the resistor values?

the Photocoupler spec.
