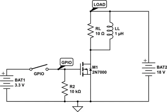
I'm trying to create a MOSFET based switch device. I want to control the gate with some GPIO pins (H = 3.3V, L = 0V). I understand there must be a positive voltage (VGSth) between gate and source in order current can flow from drain to source.

simulate this circuit – Schematic created using CircuitLab
My Question is, can there be different voltage sources like in my schwematic with common ground? As I understand, R2 only restricts the current flowing from GPIO to GROUND since there is almost now current flow between Gate and source because of it almost infinite impedance. If this assumption is correct, can't be R2 have an almost inifinite impedance too like 10M ohms?
The purpose is, that I wand to provide an external power source BT2 that can provide far more current than BAT1 power source.
Is there something I'm missing in order to work?