For a simple pre-amp you don't need anything as meaty as 12V. You only need as high a voltage (plus a little headroom) as you want to output.
A simple single-stage inverting op-amp circuit with, say, 2x gain, is probably easiest:

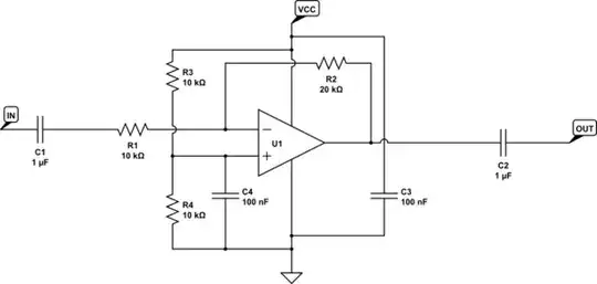
simulate this circuit – Schematic created using CircuitLab
U1 is any (ideally Rail-To-Rail) single-supply capable op-amp. There's millions of different ones around, costing just a few pence each.
The gain is set by the ratio of R2 to R1, so 2:1 in this case.
R3 and R4 form a voltage divider to provide a "false ground" to the op-amp. This offsets the whole signal by half \$V_{CC}\$ so it can swing both positive and negative without needing a negative voltage. It basically imposes a DC offset on the signal.
C1 and C2 decouple the DC component of the signal from the rest of the audio chain.
C3 and C4 are just normal power supply decoupling capacitors.
The power supply should be at least the maximum output peak-to-peak voltage. 5V is a good value to use (it allows the output to go +/-2V [or more with R-to-R]) and you could easily take that supply from a USB port.
Two of those circuits (one for left, and one for right) would double the volume of your audio signal ready for inputting into your power amplifier or powered speakers. For compactness you can get a dual op-amp in one single 8 pin package.