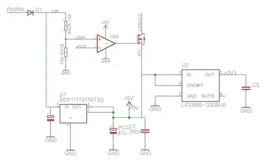
This is my take on an automatic source selector between USB and a 12Vdc wall supply. There is something similiar in this post. The problem I have is the Voltage drop across the diode on the USB 5V.
In my version below, the idea is that the FET will keep the VUSB off while the 12V is present and the body diode of the FET will act as blocking diode. If the 12V is disconnected, the 47k pull down resistor will switch the FET on and this will also result in a lower V drop across the FET.

Anybody have any suggestions? Will this work?
