I've got a small DC brushless motor for which I would like to set a current limiting circuit as a protection against over-current.
I thought I could pull it off with a simple fuse (or those current limiting fuse-like chips) but I can't. The fuse would only work to protect against short circuits because I want to set my limit just 20% (max!) above the nominal current draw of the motor.
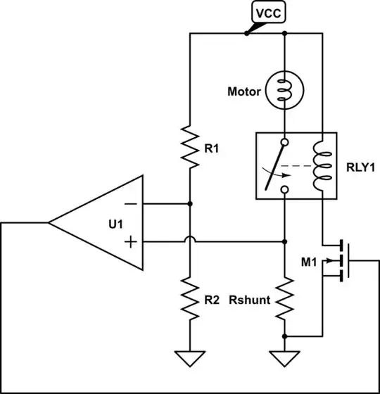
I didn't design the motor electronics, and my competence in electronics is not great but I was basically wondering if I could use a circuit similar to those:

(source: wikimedia.org)
and if so how I would select the correct components (like transistors and resistors)?
The nominal current draw for the motor is 1.5A. I'd like the circuit to cut the power off when the current is 1.8A or more.
The reason I need something like this is because the load on the motor can vary greatly and would sometimes bring the current draw to 1.8A and more (which I consider unsafe - it's very subjective but that's what I'd like to do...)
Any idea?
edit: clarification: I want to switch power off when the current exceeds a certain value, which has to be about 20% max higher than the nominal power draw of my motor.
edit: how about that second schematic?
