6

this is just a quick and dirty question. I don't understand the purpose of the 1 \$\mu\$F caps in the MAX232 circuit. What do they do, exactly? Can they be skipped? Can they be swapped with 10 \$\mu\$F caps?

stevenvh
  • 145,832
  • 21
  • 457
  • 668
Rick_2047
  • 3,917
  • 5
  • 48
  • 68
  • 3
    Did you read the manufacturer's datasheet? You do not specify if it is a Maxim MAX232 or a Texas Instruments MAX232(N). For starters they will tell you why the capacitors are needed. I don't know if it will work, because I prefer to follow the recommended usage so that my circuits are reliable, and ceramic 1.0uF capacitors are cheap enough I keep plenty of spares on-hand. – mctylr Feb 21 '11 at 22:47
  • 1
    If you did try this. I would like to know the results you had with using 10uF caps with a MAX232 (which manufacturer if known please). – mctylr Feb 26 '11 at 23:00

5 Answers5

20

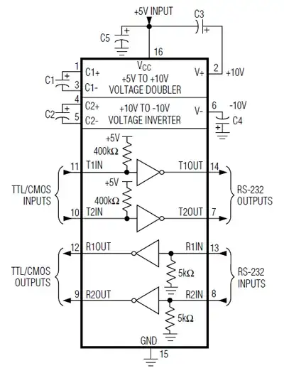
They're definitely required! For their function look at the block diagram

enter image description here

You'll see that they're connected to the voltage doubler and voltage inverter. These create +10V from the 5V power supply and -10V resp. This is done by charge pumps.

enter image description here

An oscillator will control the switches so that either S1 and S3 are closed or S2 and S4. When S1 and S3 are closed C1 is connected to ground and V+ and charged to V+. When S2 and S4 are closed the top of C2, which is V+ higher than the bottom is connected to ground, so that the bottom now is V+ below ground. Via the switches the charge flows to C2, which will then have a negative voltage. So that's for the inverter. The same principle is used to double the incoming voltage.

C1 and C2 are the external 1\$\mu\$F capacitors. If they're omitted there won't be any +10V or -10V and no signal at the drivers' outputs.

In its datasheet Maxim recommends 1\$\mu\$F for the MAX232, 100nF for the MAX232A. I wouldn't recommend using 10\$\mu\$F instead of the 1\$\mu\$F. The switches might have some resistance and the capacitor may not get fully charged in the time one pair of switches is closed.

edit
In a comment to another answer which said 10\$\mu\$F will probably be OK someone said:

It should always be OK to use larger sized caps but they are required. The caps are part of charge pumps that produce and store +/- ~7 volts for RS-232 (I measured mine).

He didn't say, but it looks like he used 10\$\mu\$F. If you use the recommended value of 1\$\mu\$F you should get \$\pm\$10V. The 7V seems to confirm my doubts about the charging of the larger capacitors.

stevenvh
  • 145,832
  • 21
  • 457
  • 668
  • If the output capacitor is nearly charged and the amount of current drawn from the charge pump isn't too high, the chip shouldn't care whether one is using the recommended caps or one gigafarad caps. If the output cap isn't, or doesn't stay, nearly-fully charged, however, that could cause excessive power dissipation in the chip. I would expect that the chip is designed to avoid damage if the charge-pump output is shorted to ground when using the recommended caps; using larger caps in such case could cause over-stress. – supercat Apr 12 '12 at 23:37
3

The purpose of the 4 capacitors is to generate the +/-12 volts needed for RS232 communications. The MAXIM and TI MAX232 datasheets recommend 1uF capacitors.

Adam Lawrence
  • 33,161
  • 3
  • 59
  • 110
2

The MAX202 is a better choice, it can use 100n ceramic capacitors.

Leon Heller
  • 38,983
  • 2
  • 62
  • 96
  • What are the downsides of the MAX202? If you can just replace the MAX232 with it and use 100n caps then why is everyone still using the MAX232? – Kellenjb Feb 18 '11 at 19:04
  • There are no downsides. I think it's caused by people looking at old designs, they just don't know that the much better MAX202 exists. It's slightly cheaper. – Leon Heller Feb 18 '11 at 19:44
  • Also, the MAX232 data sheet states that the MAX202 is a better device! ESD performance is improved. There isn't any point in using the MAX232. – Leon Heller Feb 18 '11 at 19:54
  • 1
    "It's slightly cheaper." It is? MAX202 in 16 pin DIP qty 1: $3.86 ( http://search.digikey.com/scripts/DkSearch/dksus.dll?Detail&name=MAX202CPE%2B-ND ) MAX232 in 16 pin DIP qty 1: $1.16 ( http://search.digikey.com/scripts/DkSearch/dksus.dll?Detail&name=296-1402-5-ND ) – tcrosley Feb 18 '11 at 19:56
  • The MAX202CDR costs $0.48 and the MAX232ECDR costs $0.65 from TI for 1 ku. That's the SOIC package device. It's a big difference! – Leon Heller Feb 18 '11 at 20:09
2

They are used for the converter inside to make a negative voltage for the RS232 lines (which is +/-). Honestly, I don't see why you would prefer a bigger cap, as they normally become more expensive and larger..

Hans
  • 7,277
  • 1
  • 26
  • 37
  • 4
    I don't prefer them. They are all I have right now. So just wanting to use parts at hand to solve problem at hand. – Rick_2047 Feb 18 '11 at 18:32
2

From the data sheet for the ESD protected version under Applications Information (page 13):

The MAX202E, MAX206–MAX208E, MAX211E, and MAX213E require 0.1µF capacitors, and the MAX232E and MAX241E require 1µF capacitors, although in all cases capacitors up to 10µF can be used without harm.

and

Use larger capacitors (up to 10µF) to reduce the output impedance at V+ and V-. This can be useful when "stealing" power from V+ or from V-.

The data sheet for the non-ESD-protected version doesn't include this information.

From reading the data sheets, I find the following differences between the MAX202E and MAX232E:

              MAX202E    MAX232E
Icc    mA      8 - 15     5 - 10
Iclk   kHz      230        140
Caps   µF       0.1         1

Otherwise, they seem to be the same.

Dennis Williamson
  • 215
  • 1
  • 3
  • 9