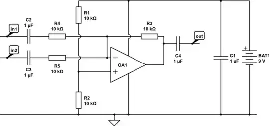
In your situation you would probably want to use an op amp in a summing amplifier configuration, shown below:

This circuit provides an output signal voltage according to the following equation:
$$V_{out} = -R_4(\frac{V_1}{R_1} + \frac{V_2}{R_2} + \frac{V_3}{R_3}+ ...) = -(V_1 + V_2 + V_3)$$
The equation simplifies nicely in this case since all of the resistor values are equal, but you can easily change the values to set fixed gains for the channels. Additionally you can add quite a few more resistors for extra channels as needed (although its best to disconnect unused resistors/channels as they contribute noise to the circuit).
You can also take this configuration one step further and add individual gain control for each of your channels, simply by adding a potentiometer before the resistor on the given channel, as shown below. Since you are only dealing with mono channels, you would only need one potentiometer per channel (and only one op amp).
As far as actual components go, the TL071 is a single op amp available in an 8-pin DIP package and can be run off of +/- 3.5V. DIP packages are usually much easier to work with than SMD parts if you're just starting out in electronics. Since your devices are pretty low fidelity, you won't have to worry about using a high-performance chip at all and could get away with a less expensive chip.
For extra information on audio mixing, you can check out this link, and more information on specific audio op amps can be found here