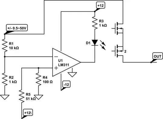
I have a circuit that tests DC PSUs. They are typically unregulated and unsmoothed, up to 50V. It performs tests to establish I/V curves, down to about 1V, and up to about 3A. I want a sub-circuit that protects the testing circuit from accidental reverse-polarity connection of the PSU under test, without dropping too much voltage. (i.e., a rectifier is definitely not ideal).
The testing circuit has +5V, -12V and +12V supplies which can be used for the protection sub-circuit.
What circuit would achieve this? Ideally I would use an N-channel MOSFET given its particularly low On-Rds. This question comes close to the answer, but it will not work for a PSU voltage of less than about 5-10V, or more than about 20V. (Although a potential divider is suggested for use for PSUs above 20V). I have tried scribbling some circuits but am not getting anywhere. Is what I'm asking even possible?

