EE Electronics fundamentals/Lecture Basic Resistive Circuit Analysis
              < EE Electronics fundamentals 
 
 

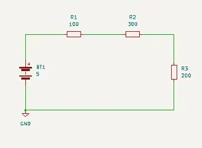
Example of circuit  

Example of circuit  
 
 
            
          KVL
Kirchhoff's voltage law
Sum of voltages between the start and end of circuits is 0.

V0 = V1 + V2
KCL
Kirchhoff's current law
Currents in point are balanced. Sum of currents is 0.

I1+I3=I2
Mesh method
based on KVL
- Choose the reference point
- Walk through this loop by labeling voltages(even if undefined)
- Construct equation
- Solve equation
*if more loops, then possible to create the system of equation

Whole resistance:
Whole current: 
*if any from this resistors is undefined, we can solve this equation
In general we can use also this equation:
Signs for elements mirroring the logic of KVL.
Node method

- Choose node
- Label currents
- Construct equation
- Solve equation
Also possible to create systems of equations for complex circuits.
Conversions
References
Book about circuit analyses: https://archive.org/details/engineeringcircu0000hayt_n1c5/
More about KVL on allaboutcircuits.com